当前位置:首页 > 公示公告
107中共柳州市委员会统一战线工作部2026年部门预算公开说明
发布日期: 2026-03-31 15:59      
分享本文至:


【打印正文】

中共柳州市委统战部 版权所有

地址:柳州市柳北区三中路66号2号办公楼3楼 联系我们:0772-2818756

桂ICP备19011773号 桂公网安备 45020502000153号

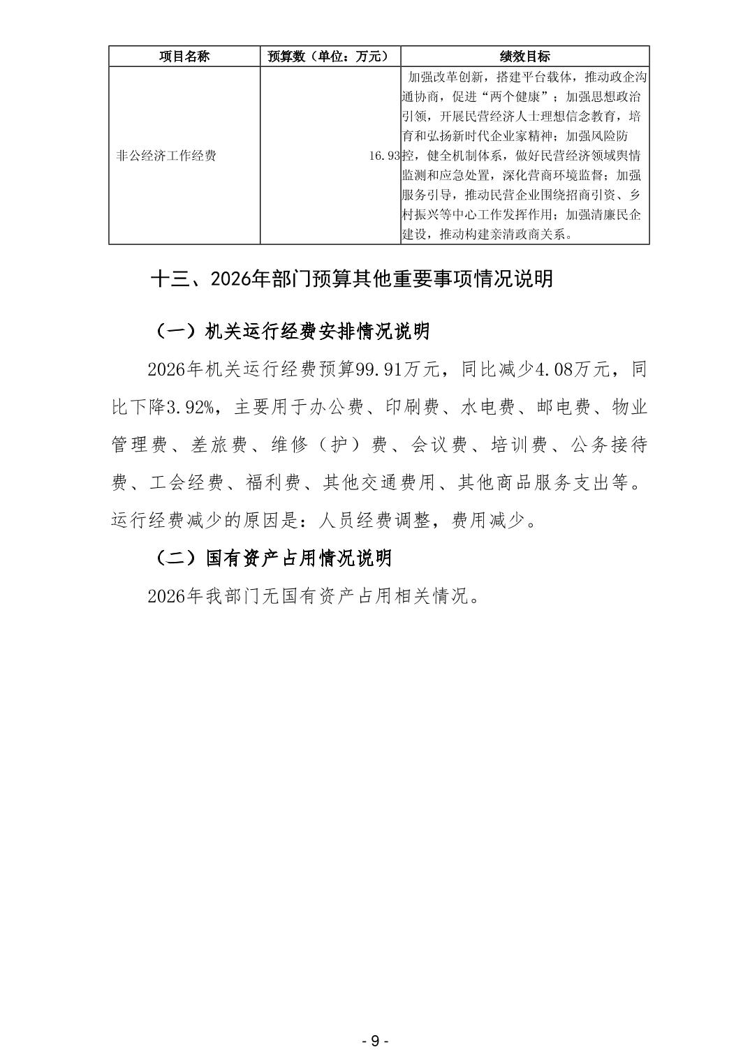
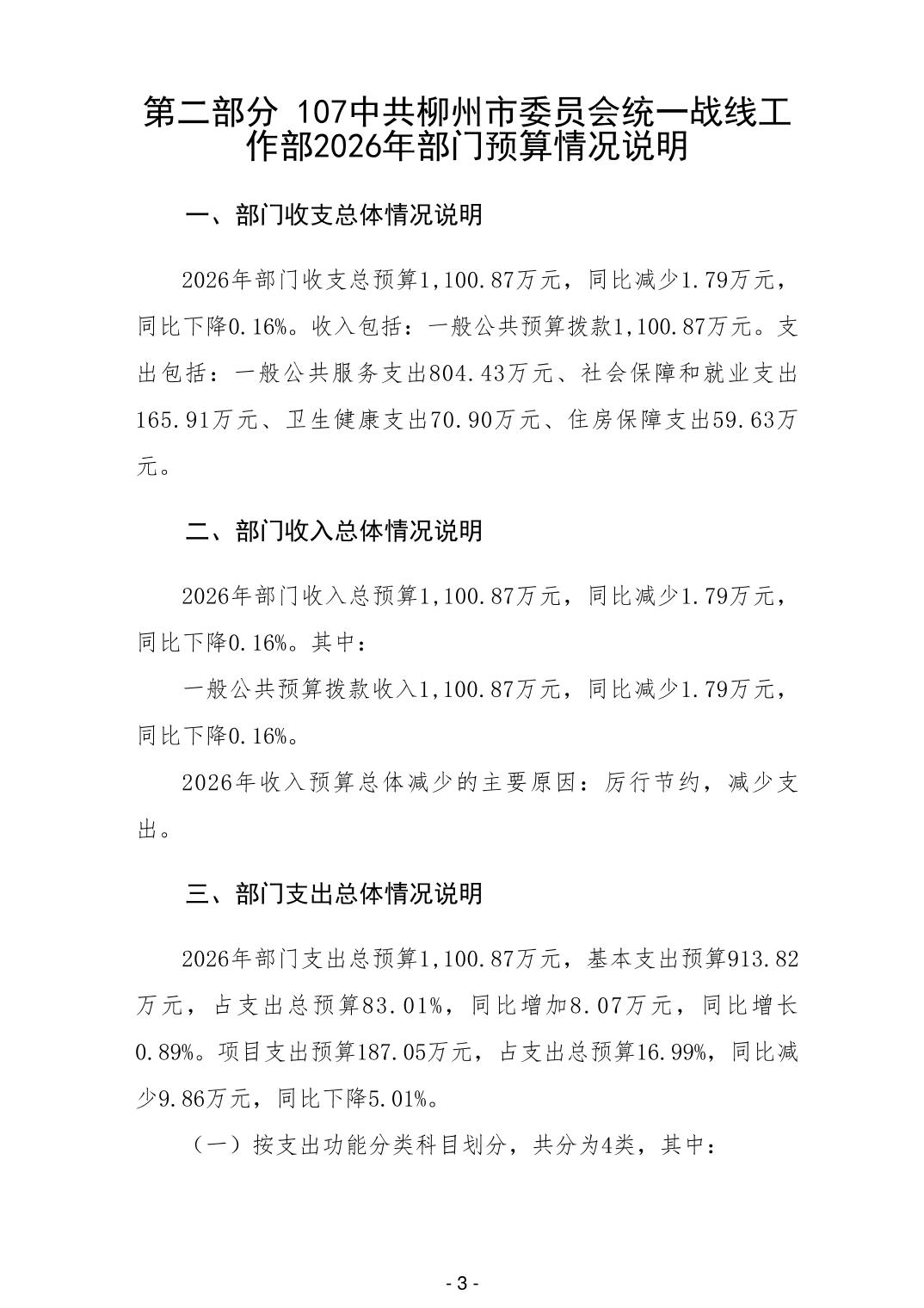
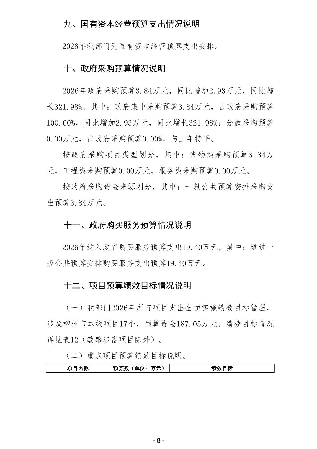
107中共柳州市委员会统一战线工作部2026年部门预算公开说明
发布日期: 2026-03-31 15:59      


中共柳州市委统战部 版权所有

地址:柳州市柳北区三中路66号2号办公楼3楼

联系我们:0772-2818756

桂ICP备05009280号 桂公网安备 45020502000013号